Skip to main content
About the Institute
  • English

Breadcrumb

  1. Home
  2. Microbiota 24 - March 2026
  3. Pooled analysis of 3,741 faecal metagenomes from 18 cohorts for the identification of reproducible microbial biomarkers at different stages of colorectal cancer
  • Our publications
    • News
    • HCP Magazine
    • Thematic pages
    • Thematic folders
    • Overviews - Microbiota Magazine
  • About the Institute
    • About us
    • International Microbiota Observatory
    • Press room
    • Partnerships
  • Congresses
    • Congress calendar
    • Congress reviews
  • Continuing Medical Education
    • Accrediting courses
  • Useful documents
    • How to talk about
    • Infographics
    • Diagnosis tools
    • Patients Stories
    • Experts' point of view

    Join the microbiota community

    • Facebook
    • Twitter
    • LinkedIn
    • YouTube
    • Instagram
    • Bluesky

Lay public section

Find here your dedicated section
Gastroenterology
Gynecology
Pediatrics
General Medicine

Breadcrumb

  1. Home
  2. Microbiota 24 - March 2026
  3. Pooled analysis of 3,741 faecal metagenomes from 18 cohorts for the identification of reproducible microbial biomarkers at different stages of colorectal cancer

Pooled analysis of 3,741 faecal metagenomes from 18 cohorts for the identification of reproducible microbial biomarkers at different stages of colorectal cancer

By Prof Harry Sokol
Gastroenterology and Nutrition Department,
Saint-Antoine Hospital, Paris, France

Commentary on the article by Piccinno et al. (Nature Medicine 2025 1)

Gastroenterology
Gynecology
Pediatrics
General Medicine
  • Our publications
    • News
    • HCP Magazine
    • Thematic pages
    • Thematic folders
    • Overviews - Microbiota Magazine
  • About the Institute
    • About us
    • International Microbiota Observatory
    • Press room
    • Partnerships
  • Congresses
    • Congress calendar
    • Congress reviews
  • Continuing Medical Education
    • Accrediting courses
  • Useful documents
    • How to talk about
    • Infographics
    • Diagnosis tools
    • Patients Stories
    • Experts' point of view

    Join the microbiota community

    • Facebook
    • Twitter
    • LinkedIn
    • YouTube
    • Instagram
    • Bluesky

Lay public section

Find here your dedicated section

Sources

This article is based on scientific information

Sharing is caring

Your colleagues might be interested in this topic. Why not share it?

  • Facebook
  • Twitter
  • LinkedIn
  • Mail

Sections

About this article

Created 21 April 2026
Updated 27 April 2026

Associations between the gut microbiome and colorectal cancer (CRC) have been uncovered, but larger and more diverse studies are needed to assess their potential clinical use. The authors of this article used 12 metagenomic datasets of patients with CRC (n = 930), adenomas (n = 210) and healthy controls (n = 976; total n = 2,116) and added six new cohorts (n = 1,625) providing granular information on cancer stage and the anatomic location of the tumours. They improved CRC prediction accuracy based solely on gut metagenomics (average area under the curve = 0.85) and highlighted the contribution of 19 new species and distinct Fusobacterium nucleatum clades. Specific gut species distinguish left-sided versus right-sided CRC (area under the curve = 0.66) with an enrichment of oral-typical microbes. The authors identified strain-specific CRC signatures with the commensal species of Ruminococcus bicirculans and Faecalibacterium prausnitzii, showing subclades associated with advanced CRC. The analysis confirmed that the microbiome can be a clinical target for CRC screening and characterised it as a biomarker for CRC progression.

What do we already know about this subject?

CRC is the third most frequent and the second most lethal tumour type worldwide 2. CRC originates in the epithelial layer of the proximal colon (right colon) or distal colon plus rectum (left colon). Progression from benign precancerous lesion (adenoma) to a malignant tumour (carcinoma) may take several years and is characterised by an accumulation of tumour-cell mutations, alteration in the gut mucosal barrier and intestinal inflammation.

The gut microbiome is proposed as one of the important hallmarks of cancer. Certain microbes have been put forward as major contributors to carcinogenesis, particularly Escherichia coli pks+ and Fusobacterium nucleatum 3. Several studies have observed distinct microbiome signatures in CRC patients when compared with patients with adenomas or healthy controls 4. A few metagenomic studies also investigated
microbiome changes along the adenoma-carcinoma sequence and based on the primary neoplasia location, and have suggested links between CRC and oral species. Further evidence points toward the enrichment of oral-typical microbes and of oral biofilm-forming species in the gut metagenomes of patients with proximal CRC. However, no metagenomic studies have gone beyond characterising already well-known strain-specific factors that influence CRC risk, and no untargeted searches for subspecies and strain-level genomic associations with CRC phenotypes are available.

What are the main insights from this study?

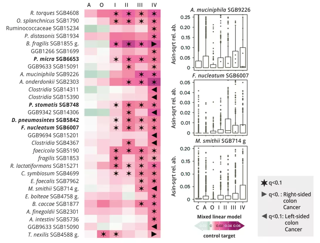
Using 3,741 samples from 18 cohorts and applying new strain-level computational methodologies, the authors investigated the links between faecal microbiota and CRC. They improved CRC prediction accuracy based solely on gut metagenomics, with an average area under the curve (AUC) = 0.85. The five SGBs (Species- level Genome Bins) assigned to the species F. nucleatum were more abundant in CRC than in the controls: F. nucleatum subsp. animalis, vincentii, nucleatum, polymorphum. This was in addition to other well characterised CRC-associated microbes such as Parvimonas micra and Bacteroides fragilis. The authors also identified 19 additional uncharacterised SGBs with neither cultivated strains nor taxonomically defined species, which highlighted a more complex CRC associated microbial signature than previously thought.

Although interstage microbiome variations during CRC progression are not as strong as those observed between CRC and controls, the authors found several biomarkers for advanced and metastatic CRC, as well as several microbial species consistently and monotonically increasing (or decreasing) from control to cancer or advanced disease. In particular, latestage CRC was enriched in oral-derived species, such as P. micra, already involved in the stimulation of tissue invasion pathways and Hungatella hathewayi, which was shown to promote intestinal cell proliferation in in-vitro experiments (figure 1). Compared with the other stages, metastatic CRC had a higher abundance of Methanobrevibacter smithii, supporting previous findings linking methane producers with stage IV CRC. Stool samples from patients with CRC originating in the right or transverse colon were also enriched in oral species.

These findings strengthen the notion that the number and cumulative abundance of orally derived species are significantly higher in CRC samples than controls and adenomas, but also show that later stages of CRC were particularly enriched in oral species. However, many non-oral bacteria were also associated with CRC, including species previously associated with high cardiometabolic risk. Interestingly, adenoma and later cancer stages were enriched in species linked with poor cardiometabolic health and immune-mediated diseases.

What are the consequences in practice?

This is the largest and most accurate study ever carried out on faecal microbiota associated with CRC. A signature based solely on faecal microbiota offers a relatively good predictive value. In addition, differences between early and late stages have been identified. However, it should be noted that the study did not identify sufficiently accurate markers for the diagnosis of pre-cancerous lesions (adenoma). This work paves the way for microbiota-based tests for diagnosing CRC, but their use in clinical practice still requires validation and, above all, the detection of pre-cancerous lesions needs to be improved.

Figure 1 : Microbial signature according to CRC stage and location of primary tumour.

Image

What are the consequences in practice?

This is the largest and most accurate study ever carried out on faecal microbiota associated with CRC. A signature based solely on faecal microbiota offers a relatively good predictive value. In addition, differences between early and late stages have been identified. However,
it should be noted that the study did not identify sufficiently accurate markers for the diagnosis of pre-cancerous lesions (adenoma). This work paves the way for microbiota-based tests for diagnosing CRC, but their use in clinical practice still requires validation and, above all, the detection of pre-cancerous lesions needs to be improved.

Key points
  • Using 3,741 samples from 18 cohorts, the authors investigated the links between faecal microbiota and CRC
  • A signature based solely on faecal microbiota provides a relatively good predictive value, with an average area under the curve (AUC) = 0.85
  • However, the study did not identify sufficiently accurate markers for the diagnosis of pre cancerous lesions
  • Alongside differences between control and CRC subjects, alterations in the microbiota were observed according to the stage and topography of the primary lesion, particularly in terms of the abundance of oral bacteria

CONCLUSION

A signature based solely on faecal microbiota offers prediction with an average area under the curve (AUC) = 0.85. However, the study did not identify sufficiently accurate markers for the diagnosis of pre-cancerous lesions (adenomas). In addition to differences between control and CRC subjects, alterations in the microbiota were observed according to the stage and topography of the primary lesion, particularly in terms of oral bacteria abundance.

Sources :

1. Piccinno G, Thompson KN, Manghi P, et al. Pooled analysis of 3,741 stool metagenomes from 18 cohorts for cross-stage and strain-level reproducible microbial biomarkers of colorectal cancer. Nat Med 2025 ; 31 : 2416-29.

2. Miller KD, Nogueira L, Devasia T, et al. Cancer treatment and survivorship statistics, 2022. CA Cancer J Clin 2022 ; 72 : 409-36.

3. Brennan CA, Garrett WS. Fusobacterium nucleatum- symbiont, opportunist and oncobacterium. Nat Rev Microbiol 2019 ; 17 : 156-66.

4. Zeller G, Tap J, Voigt AY, et al. Potential of fecal microbiota for early-stage detection of colorectal cancer. Mol Syst Biol 2014 ; 10 : 766.

Tags
Microbiome Flora
    Focus
    Microbiota 24 - March 2026
    • Overview
      • Chronic pelvic pain and brain-gut axis: what is the involvement of the gut microbiota?
    • Commented articles
      • Pooled analysis of 3,741 faecal metagenomes from 18 cohorts for the identification of reproducible microbial biomarkers at different stages of colorectal cancer
      • Symptom-specific gut microbial and metabolic profiles in ADHD reveal SCFA deficiency as a key pathogenic mechanism
    • Congress review
      • Microbiota and Pediatric Health: Highlights from LASPGHAN 2025
    • Expert opinion
      • PFAS and microbiota
    • Press review
      • Gut microbiota #24
      • Vaginal microbiota #24
    Created 21 April 2026
    Updated 27 April 2026

    About this article

    To know more about this topic.

    Content type

    Commented article
    Chronic pelvic pain and brain-gut axis: what is the involvement of the gut microbiota?
    Symptom-specific gut microbial and metabolic profiles in ADHD reveal SCFA deficiency as a key pathogenic mechanism
    Focus

    Microbiota 24 - March 2026

    Overview

    Chronic pelvic pain and brain-gut axis: what is the involvement of the gut microbiota?

    Commented articles

    Pooled analysis of 3,741 faecal metagenomes from 18 cohorts for the identification of reproducible microbial biomarkers at different stages of colorectal cancer Symptom-specific gut microbial and metabolic profiles in ADHD reveal SCFA deficiency as a key pathogenic mechanism

    Congress review

    Microbiota and Pediatric Health: Highlights from LASPGHAN 2025

    Expert opinion

    PFAS and microbiota

    Press review

    Gut microbiota #24 Vaginal microbiota #24
    • Our publications
      • News
      • HCP Magazine
      • Thematic pages
      • Thematic folders
      • Overviews - Microbiota Magazine
    • About the Institute
      • About us
      • International Microbiota Observatory
      • Press room
      • Partnerships
    • Congresses
      • Congress calendar
      • Congress reviews
    • Continuing Medical Education
      • Accrediting courses
    • Useful documents
      • How to talk about
      • Infographics
      • Diagnosis tools
      • Patients Stories
      • Experts' point of view

      Join the microbiota community

      • Facebook
      • Twitter
      • LinkedIn
      • YouTube
      • Instagram
      • Bluesky

    Lay public section

    Find here your dedicated section
    Gastroenterology
    Gynecology
    Pediatrics
    General Medicine
    • English

    Browse the site

    • Our publications
      • News
      • HCP Magazine
      • Thematic pages
      • Thematic folders
      • Overviews - Microbiota Magazine
    • About the Institute
      • About us
      • International Microbiota Observatory
      • Press room
      • Partnerships
    • Congresses
      • Congress calendar
      • Congress reviews
    • Continuing Medical Education
      • Accrediting courses
    • Useful documents
      • How to talk about
      • Infographics
      • Diagnosis tools
      • Patients Stories
      • Experts' point of view

      Join the microbiota community

      • Facebook
      • Twitter
      • LinkedIn
      • YouTube
      • Instagram
      • Bluesky

    Lay public section

    Find here your dedicated section

    Discover

    Gastroenterology
    Gynecology
    Pediatrics
    General Medicine

    Join the microbiota community

    • Facebook
    • Twitter
    • LinkedIn
    • YouTube
    • Instagram
    • Bluesky

    Lay public section

    Find here your dedicated section

    Redirection

    You are about to be redirected and leave our website

    • Be redirected
    • Stay on the Biocodex Microbiota Institute's website

    Stay with us !

    Join the Microbiota Community of HCPs and researchers and receive “Microbiota Digest” and "HCP Magazine" to stay up to date on the latest news about microbiota.

    * Mandatory Fields

    BMI 20-35

    Explore

    Photo: Immunotherapies: a Phase II study confirms the benefit of combined FMT
    13.05.2026

    Immunotherapies: a Phase II study confirms the benefit of combined FMT

    Read the article
    04.05.2026

    Bifidobacteria: early allies against allergic risk?

    Read the article
    Actu PRO : Un catalogue des gènes du microbiote vaginal
    21.04.2026

    Vaginal microbiota #24

    Read the article

    Stay updated

    Join the Microbiota Community of HCPs and researchers and receive “Microbiota Digest” and "HCP Magazine" to stay up to date on the latest news about microbiota.

    * Mandatory Fields

    BMI 20-35

    • Our publications
      • News
      • HCP Magazine
      • Thematic pages
      • Thematic folders
      • Overviews - Microbiota Magazine
    • About the Institute
      • About us
      • International Microbiota Observatory
      • Press room
      • Partnerships
    • Congresses
      • Congress calendar
      • Congress reviews
    • Continuing Medical Education
      • Accrediting courses
    • Useful documents
      • How to talk about
      • Infographics
      • Diagnosis tools
      • Patients Stories
      • Experts' point of view

      Join the microbiota community

      • Facebook
      • Twitter
      • LinkedIn
      • YouTube
      • Instagram
      • Bluesky

    Lay public section

    Find here your dedicated section

    Discover

    Gastroenterology
    Gynecology
    Pediatrics
    General Medicine

    Lay public section

    Find here your dedicated section

    Join the microbiota community

    • Facebook
    • Twitter
    • LinkedIn
    • YouTube
    • Instagram
    • Bluesky

    © 2026 Biocodex. All rights reserved.

    • Legal notice
    • GTU
    • Data protection policy
    • Sitemap
    • Cookies settings
    • Digital accessibility : partially compliant
    Biocodex logo